成年人电影

无障碍浏览
您当前所在的位置:成年人电影 > 省局政务 > 政策解读

《全民健身指南》解读

《全民健身指南》解读

发布日期:2017-08-14来源:成年人电影 作者:字体:[  ]背景颜色:
 一、背景 
  进入21世纪以来,随着我国经济社会的快速发展,人们的工作和生活方式发生改变,居民身体活动量明显减少,身体活动不足是导致人体死亡的第四独立因素。体育活动已经成为增强国民体质、提高健康水平最积极、最有效、最经济的生活方式。
  我国政府高度重视体育活动在增强体质、提高健康水平中的重要作用。1995年,国务院颁布实施《全民健身计划纲要》;2007年,国务院下发《关于加强青少年体育增强青少年体质的意见》;2014年,国务院下发《关于加快发展体育产业促进体育消费的若干意见》;2016年,国务院印发《“健康中国2030”规划纲要》,对发展群众体育活动、倡导全民健身新时尚、推进健康中国建设做出了明确部署。  
  自1995年实施全民健身计划以来,我国群众体育事业蓬勃发展,各级体育行政部门积极落实《全民健身计划纲要》,青少年体育工作不断推进,体育活动意识明显增强;全国人均体育场馆面积达1.57平方米,经常参加体育活动的人口比例为33.9%;老年人体育活动形式丰富多彩,生活质量提高。第六次人口普查数据表明,全国人均预期寿命为74.9岁。体育活动成为强身健体重要手段的社会氛围已经形成。
  然而,我们应当意识到,体育活动在增强国民体质、提高健康水平方面的作用尚未充分发挥,距离健康中国的要求还有较大差距。国家相关调查数据显示,虽然我国经常参加体育活动的人口比例逐年增加,但居民超重率和肥胖率也持续增加,青少年耐力、成年人肌肉力量与耐力、老年人肌肉力量等指标的变化并不乐观,心血管病、糖尿病等慢性非传染性疾病的发病率呈上升趋势,体育活动在促进健康领域的诸多研究成果尚未充分应用于实践,多数居民在参加体育活动时有很大的盲目性。体育健身活动在增强体质、防控疾病方面尚有很大提升空间。因此,亟待从国家层面发布权威性的体育健身活动指南,引导居民科学地从事体育健身活动。
  《全民健身指南》针对中国居民参加体育健身活动状况实际,系统归纳、集成国家“十五”、“十一五”、“十二五”相关研究成果,基于中国居民运动健身的实测数据编制而成。主要包括体育健身活动效果、运动能力测试与评价、体育健身活动原则、体育健身活动指导方案等内容。
  二、体育健身活动效果 
  我国古代就有通过导引术提高人体健康水平的文字记载。现代大量研究成果证实,经常参加体育健身活动可以有效地增强体质、防治疾病、提高学习和工作效率。
  (一)增强体质,提高健康水平
  体质是指在遗传性和获得性基础上表现出来的人体形态结构、生理功能和心理因素综合的、相对稳定的特征。体育健身活动可以提高人体的心肺功能、肌肉力量、柔韧、平衡和反应能力,改善身体成分,从而达到增强体质、提高健康水平的效果。
  1、提高心肺功能
  心肺功能是影响体质与健康的核心要素之一。心肺功能低下可导致过早死亡风险增加。有规律的体育活动可以提高心脏收缩力量和肺活量,调节血压,改善血脂,对心肺功能产生良好影响,明显提高青少年、中年人、老年人的心肺功能和健康水平。
  2、改善身体成分
  身体成分是指构成身体的各种物质及其比例,一般常用身体脂肪含量和肌肉重量及其比值表示。研究证实,过多的身体脂肪,尤其是腹部脂肪增多可诱发心血管疾病、代谢性疾病等。以有氧运动为主的体育活动可增加脂肪消耗,降低身体脂肪含量,增加肌肉重量,改善身体成分。
  3、增加肌肉力量
  力量练习可以提高肌肉力量和肌肉抗疲劳能力,促进青少年成长发育,使体格更加强壮,预防因肌肉力量衰减出现的腰疼、肩颈痛等症状,提高身体平衡能力,防止老年人跌倒,维持骨骼健康,预防和延缓骨质疏松发生。
  4、提高柔韧性
  柔韧性既是一种重要的运动技能,也是日常生活中重要的活动能力。有规律的牵拉练习可提高肌肉、韧带弹性,增加青少年身体活动范围,身体姿势优美,减少肌肉拉伤,预防和治疗中老年人关节性疾病。
  5、提高幸福指数
  体育健身活动是心理干预的有效手段。体育健身活动可增加人体愉悦感,使人精神放松,缓解压力,形成良好心理状态,获得生理和心理满足感,使青少年充满朝气,中老年人充满活力,提高幸福指数。
  (二)防治疾病,提高生活质量
  体育活动可以提高人体各器官功能水平,增强机体免疫力,防治疾病,特别是对防治慢性非传染性疾病效果明显。慢性非传染性疾病包括心血管病、糖尿病、骨质疏松症等,是危害我国居民健康的重要疾病。有规律的体育活动可以有效地控制慢性非传染性疾病的诱发因素,预防慢性非传染性疾病的发生,同时也是治疗慢性非传染疾病的有效手段,提高生活质量,减少由于生活方式不当、身体活动不足导致的过早死亡。
  1、心血管病
  我国居民心血管病患病率呈持续上升趋势,心血管病死亡列城乡居民总死亡原因的首位。有规律的体育活动可以通过提高心脏功能和血管弹性、降低血压、减少炎症因子、调节血脂等途径,降低心血管病危险因素,有效预防心血管病发生,促进心血管病患者康复。
  2、糖尿病
  糖尿病是常见的慢性疾病之一,以2型糖尿病最为常见。有规律的体育活动可以调节糖代谢,降低血糖,提高靶细胞对胰岛素的敏感性,有效地预防与治疗2型糖尿病,延缓并发症的发生、发展。体育活动可以增强糖尿病患者体质,提高糖尿病患者生活质量。
  3、超重和肥胖
  超重和肥胖以体重增加为特征,通常用身体质量指数(又称BMI,下统称BMI)表示。超重和肥胖与多种慢性疾病有关,包括高血压、冠心病、糖尿病、某些癌症和多种骨骼肌肉疾病。预防和降低身体肥胖最有效的手段是体育活动和膳食平衡。体育活动是防控肥胖最积极的方法,可以帮助肥胖者控制体重、改善生理功能,防止减重后体重反弹,减少与肥胖相关的慢性疾病发生。
  4、骨质疏松
  骨质疏松是以骨密度降低、骨组织微细结构变化,并伴随骨折易感性增加为特征的骨组织疾病。体育活动有助于增加骨量,改善骨骼结构,减缓由于年龄增大引起的骨量丢失,通过增强肌肉力量和平衡能力,预防跌倒,减少骨质疏松性骨折的发生风险。
  5、癌症
  癌症,也称恶性肿瘤,位列我国居民总死亡原因的第二位。体育活动可以降低乳腺癌、结肠癌、肺癌和前列腺癌等多种癌症的发病风险,减缓癌症患者术后的治疗疼痛,提高癌症患者的生存率和生活质量。世界卫生组织估计,有超过30%的癌症可以通过体育活动干预达到预防效果。
  6、抑郁症
  抑郁症,也称抑郁性障碍。近年来,我国抑郁症发病率呈上升趋势。体育健身活动可以改变大脑的化学成分,引起良好的情绪和状态反应,有效地预防抑郁症发生,并对轻度至中度抑郁症患者有积极的干预效果。
  (三)提高学习和工作效率
  体育健身活动可以提高人的认知能力,使人集中精力。有规律的体育健身活动可减少抑制性神经递质的释放,延缓中枢疲劳,对神经系统产生良好影响,有助于提高青少年学习效率和学习成绩,延长成年人有效工作时间,提高工作效率。
  三、运动能力测试与评价 
  运动能力是指人体从事体育活动所具备的能力。本指南的运动能力测试与评价包括单项运动能力测试与评价、综合运动能力评价。人体在从事体育活动前,应对运动能力相关指标进行全面测试与评价,以便科学地制定个性化体育活动方案。在从事体育活动的不同阶段,应定期进行运动能力测试,以客观评价体育活动效果,确保体育活动安全有效。
  (一)单项运动能力测试与评价
  单项运动能力测试包括有氧运动能力、肌肉力量、柔韧、平衡和反应能力测试等。单项运动能力评价采用5分制,5分为优秀,4分为良好,3分为中等,2分为较差,1分为差。
  1、有氧运动能力
  有氧运动能力是反映人体长时间进行有氧运动的能力,与心肺功能密切相关。有氧运动能力强,表明心肺功能好。良好的有氧运动能力是身体健康的重要标志,经常参加体育活动,可以保持并提高人体身体的有氧运动能力。
  最大摄氧量是评价有氧运动能力的重要指标。
  2、肌肉力量
  肌肉力量是肌肉在紧张或收缩时所表现出来的克服或抵抗阻力的能力。肌肉力量测试指标包括握力、背力、俯卧撑、仰卧起坐、纵跳测试等。
  3、柔韧、平衡与反应能力
  ①柔韧是指身体活动时各个关节的活动幅度以及跨过关节的韧带、肌腱、肌肉、皮肤等组织的弹性、伸展能力。良好的柔韧性可以增加运动幅度,减少运动损伤。
  ②平衡指维持身体姿势的能力,或控制身体重心的能力。平衡能力是静态与动态活动的基础。良好的平衡能力可以有效地预防因跌倒引起的各种损伤。
  ③反应能力主要是指人体中枢神经系统接受一定指令或刺激后,有意识的控制骨骼肌肉系统的快速运动能力,体现了神经与肌肉系统的协调性。
  (二)综合运动能力评价
  心肺功能是影响人体健康的最重要因素之一,有氧运动能力与心肺功能密切相关,因此,将有氧运动能力排在综合运动能力评价体系的首位,其权重为40%。
  肥胖可诱发多种慢性疾病,成为公共健康的重要危险因素。BMI是反映身体肥胖程度的指标。鉴于BMI在体质与健康评价体系中的重要作用,且对运动能力有明显影响,因此,将BMI列入综合运动能力评价体系中,其权重为20%。
  BMI计算公式为:体重(千克)除以身高(米)的平方[BMI=体重(千克)/身高2(米2)]。中国人BMI的正常范围为大于18.5,小于24,BMI等于或大于24为超重,等于或大于28为肥胖。
  肌肉力量与运动能力、生活质量密切相关,其权重为20%。柔韧能力、平衡能力和反应能力的权重分别为10%、5%和5%。
  根据不同单项运动能力指标在综合运动能力评价中的权重与系数,计算综合运动能力得分,计算方法为:
  综合运动能力得分=有氧运动能力得分×8+肌肉力量得分×4+BMI得分×4+柔韧性得分×2+平衡能力得分×1+反应能力得分×1
  综合运动能力评价采用4级评定:85分及以上为优秀、75分及以上为良好、60分及以上为合格、小于60分为较差。
 四、体育健身活动原则 
  从事体育健身活动,必须遵循以下原则,养成良好的体育健身活动习惯。
  (一)安全性原则
  安全性原则是指在体育健身活动过程中,要确保体育活动者不出现或尽量避免发生运动伤害事故,是参加体育健身活动的首要原则。开始体育健身活动前,应进行身体检查,全面评价个人身体状况和运动能力,制定适合自己特点的体育健身活动方案。体育健身活动前要做好充分的准备活动,体育健身活动后要做好整理和放松活动。
  (二)全面发展原则
  全面发展原则是指在体育健身活动中,要使身体各部位都参与运动,使各器官系统的机能水平普遍得到提高,既要提高心肺功能和免疫能力,又要提高肌肉力量、柔韧等身体素质。因此,要选择全身主要肌群参与的体育健身活动项目,取得全面发展效果。
  (三)循序渐进原则
  循序渐进原则是指科学地、逐步地增加体育健身活动时间和运动强度。循序渐进原则强调要根据自己对体育健身活动的适应程度,逐渐增加运动负荷,使身体机能和运动能力不断提高,以取得最佳体育健身活动效果。
  (四)个性化原则
  个性化原则是指根据每个人的遗传特征、机能特点和运动习惯,制定个性化的运动健身方案。在制定运动健身方案时,要进行必要的医学检查和运动能力测试,以便了解每个人的具体情况,使运动健身方案更具个性特征。
  五、体育健身活动方案要素 
  制定体育健身活动方案,主要考虑体育健身活动方式、体育健身活动强度和体育健身活动时间等三个基本要素。
  (一)体育健身活动方式
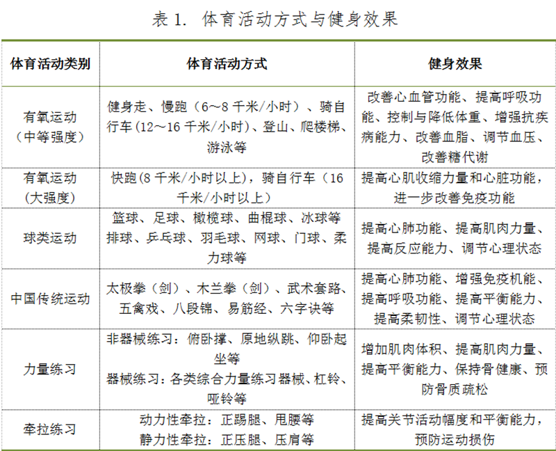
  体育运动方式是体育健身活动者采用的具体健身手段和健身方法。根据不同体育健身活动方式的运动特征,可以将体育健身活动项目归纳为有氧运动、力量练习、球类运动、中国传统运动方式、牵拉练习5大类。
  1、有氧运动
  有氧运动是指人体在氧气供应充足条件下,全身主要肌肉群参与的节律性周期运动。有氧运动时,全身主要肌肉群参与工作,可以全面提高人体机能,是目前国内外最受欢迎的体育活动方式。有氧运动分为中等强度运动和大强度运动。中等运动强度主要包括健身走、慢跑(6~8千米/小时)、骑自行车(12~16千米/小时)、登山、爬楼梯、游泳等;大强度运动主要包括跑步(8千米/小时以上)、骑自行车(16千米/小时以上)等。中等强度的有氧运动节奏平稳,是中老年人最安全的体育活动方式。
  人们在进行体育健身活动时,应将有氧运动作为基本的体育活动方式,以提高心肺功能、减轻体重、调节血压、改善血脂为主要目的体育锻炼者,可首选有氧运动方式。
  2、力量练习
  力量练习是指人体克服阻力,提高肌肉力量的运动方式。力量练习包括非器械力量练习和器械力量练习。非器械练习是指克服自身阻力的力量练习,包括俯卧撑、原地纵跳、仰卧起坐等;器械力量练习是指人体在各种力量练习器械上进行的力量练习。
  力量练习可以提高肌肉力量、增加肌肉体积、发展肌肉耐力,促进骨骼发育和骨健康。青少年进行力量练习,可以明显改善自身体质,使身体更加强壮;成年以后,随着年龄的增长,力量练习应逐年增加;老年人进行力量练习,可以提高平衡能力,防止由于身体跌倒导致的各种意外伤害。
  3、球类运动
  球类运动包括直接身体接触的球类运动和非直接身体接触的球类运动。前者包括篮球、足球、橄榄球、曲棍球、冰球等;后者包括排球、乒乓球、羽毛球、网球、门球、柔力球等。
  球类运动的趣味性强,可通过比赛和对抗提高参与者的运动兴趣。球类运动都具有一定的专项技术要求,需要良好的身体素质作为基础。经常参加球类运动可以提高机体的心肺功能、肌肉力量和反应能力,调节心理状态,是青少年首选的体育活动项目。
  4、中国传统运动方式
  中国传统运动方式包括武术、气功等。具体活动形式包括太极拳(剑)、木兰拳(剑)、武术套路、五禽戏、八段锦、易筋经、六字诀等。
  中国传统运动健身方式动作平缓,柔中带刚,强调意念与身体活动相结合,具有独特的健身养生效果。可以提高人体的心肺功能、平衡能力,改善神经系统功能,调节心理状态,且安全性好。
  以提高身体平衡能力、柔韧性、协调性和改善心肺功能、调节心理状态为主要健身目的人,特别是中老年人群,可以选择中国传统运动健身方式。
  5、牵拉练习
  牵拉练习包括静力性牵拉练习和动力性牵拉练习。各种牵拉练习可以增加关节的活动幅度,提高运动技能,减少运动损伤。
  静力性牵拉包括正压腿、侧压腿、压肩等;动力性牵拉包括正踢腿、侧踢腿、甩腰等。初参加体育健身活动的人,应以静力性牵拉练习为主,随着柔韧能力的提高,逐渐增加动力性牵拉练习内容。

  不同体育活动方式的健身效果见表1。

  根据运动健身目的推荐体育活动方式:
  ——以增强体质,强壮身体为主要目的的体育锻炼者,选择自己喜欢的、可以长期坚持的体育健身活动方式,如有氧运动、球类运动和中国传统健身运动等。
  ——以提高心肺功能为主要目的的体育锻炼者,应选择有氧运动、球类运动等全身肌肉参与的体育健身活动。
  ——以减控体重为主要目的的体育锻炼者,应选择长时间的有氧运动。长时间、中等强度的体育健身活动可以增加体内脂肪消耗,减少脂肪含量。长时间快步走、慢跑、骑自行车等是减控体重的理想运动方式。
  ——以调节心理状态为主要目的的体育锻炼者,应选择各种娱乐性球类运动和太极拳、气功等中国传统运动方式,以缓解心理压力,改善睡眠。
  ——以增加肌肉力量为主要目的的体育活动者,可根据自身健身需求和健身条件,选择器械性力量练习和非器械性力量练习方式。力量练习的效果与力量负荷和重复次数有关,一般大负荷、少重复次数的力量练习主要发展肌肉力量,小负荷、多重复次数的力量练习主要发展肌肉耐力。
  ——以提高柔韧性为主要目的的体育锻炼者,可选择各种牵拉练习,特别是在准备活动和放松活动阶段进行牵拉练习,既可以节省体育锻炼时间,又可以取得较好健身效果。各种有氧健身操、健美操、太极拳、健身气功、瑜伽等运动可以提高柔韧性。
  ——以提高平衡能力为主要目的的体育锻炼者,可选择各种专门平衡训练方法,包括坐位平衡能力练习、站位平衡能力练习和运动平衡能力练习。太极拳(剑)、乒乓球、羽毛球、网球、柔力球等运动也可以提高人体的平衡能力。
  ——以提高反应能力为主要目的的体育锻炼者,可选择各种球类运动,乒乓球、羽毛球、篮球、足球、网球等均可提高人体反应能力。
  根据运动健身目的推荐的体育活动方式见表2。

  (二)体育健身活动强度
  体育健身活动强度是制定体育健身活动方案的重要内容。强度过小,没有明显的健身效果;强度过大,不仅对健身无益,还可能造成运动伤害。
  1、体育健身活动强度划分
  体育健身活动强度可划分为小强度、中等强度和大强度三个级别。
  小强度运动对身体的刺激作用较小,运动过程中心率一般不超过100次/分,如散步等。
  中等强度运动对身体的刺激强度适中,运动过程中心率一般在100~140次/分,如健步走、慢跑、骑自行车、太极拳、网球双打等。
  大强度运动对身体的刺激强度较大,可进一步提高健身效果。运动中心率超过140次/分,如跑步、快速骑自行车、快节奏的健身操和快速爬山、登楼梯、网球单打等。
  有良好运动习惯、体质好的人,可进行大强度、中等强度运动;具有一定运动习惯、体质较好的人,可采用中等强度运动;初期参加体育健身活动或体质较弱的人,可进行中等或小强度运动。体育锻炼者,在实施体育健身活动方案时,可根据自身情况,科学调整运动强度,以适应个体状况。
  2、体育健身活动强度监测
  监测体育健身活动强度的指标有运动中心率、运动中呼吸变化和运动中自我感觉等。
  (1)用心率监测体育健身活动强度
  体育健身活动强度越大,机体和心脏对运动刺激反应越明显,心率越快。一般常用最大心率百分数和运动中的实测心率监测体育运动强度。
  最大心率是指人体运动过程中所能达到的最快心跳频率,用次/分表示。测定最大心率的方法有直接测定法和间接推测法。直接测定要在专门的测试机构采用递增负荷运动测试,需要专门的运动测试仪器和器材。
  人体的最大心率与年龄有关,采用下列公式可以推算正常人群的最大心率:最大心率(次/分)=220-年龄(岁)
  体育健身活动时,心率在85%或以上最大心率,相当于大强度运动;心率控制在60%~85%最大心率范围,相当于中等强度运动;心率控制在50%~60%最大心率范围,相当于小强度运动。
  在体育健身活动过程中,当实测心率达到140次/分以上时,相当于大强度运动;心率在100~140次/分范围,相当于中等强度运动,心率低于100次/分,相当于小强度运动。
  (2)用呼吸监测体育健身活动强度
  体育健身活动引起人体呼吸频率和呼吸深度变化,可以根据运动中的呼吸变化监测运动强度。
  呼吸轻松:与安静状态相比,运动时呼吸频率和呼吸深度变化不大,呼吸平稳,可以唱歌。这种呼吸状态下的运动心率一般在100次/分以下,相当于小强度运动。
  呼吸比较轻松:运动中呼吸深度和呼吸频率增加,可以正常语言交流。运动心率相当于100~120次/分,为中小强度运动。
  呼吸比较急促:运动中只能讲短句子,不能完整表述长句子。运动心率相当于130~140次/分,为中等强度运动。
  呼吸急促:运动中呼吸困难,运动中不能用语言交谈。运动心率一般超过140次/分,为大强度运动。
  (3)用主观体力感觉监测体育健身活动强度
  人体运动过程中的主观体力感觉可分为6~20个等级,小强度运动的主观体力感觉为轻松(9~10级),中等强度运动的主观体力感觉为为稍累(13~14级), 大强度运动的主观体力感觉为累(15~16级)。
  主观体力感觉等级与心率密切相关,运动过程中的主观体力感觉等级数乘以10,即相当于运动中的心率(次/分)。如,运动中主观体力感觉等级数为12,即相当于运动中的心率为120次/分。
  体育锻炼者可以通过主观体力感觉控制运动强度。一般来讲,在进行中等强度有氧运动时,主观体力感觉为轻松或稍累。
  体育健身活动强度划分与监测运动强度指标见表3。

  3、力量练习强度与健身效果
  力量练习的负荷重量越大,表示运动强度越大。在进行力量练习时,常采用最大重复负荷(RM)表示负荷强度的大小。最大重复负荷是指在肌肉力量练习时,采用某种负荷时所能重复的最多力量练习次数。如一个人在做哑铃负重臂屈伸时,其最大负荷为20公斤,且只能重复一次,那么,20公斤就是他的负重臂屈伸的1次最大重复负荷(1RM)。如果他能以15公斤的负荷最多重复8次负重臂屈伸,那么,15公斤就是他负重臂屈伸的8次最大重复负荷(8RM)。在非器械力量练习时,一个人可以完成8次俯卧撑,相当于8RM,以此类推。
  力量练习负荷强度可划分为小强度、中等强度和大强度三个级别,力量练习强度与健身效果密切相关。
  大强度力量练习,相当于1~10RM,每种负荷重量的重复次数为1~10次,每个部位重复2~3组,组与组间歇时间为2~3分钟。大强度力量练习主要用于提高肌肉最大收缩力量。
  中等强度力量练习,相当于11~20RM,每种负荷重量的重复次数为10~20次,每个部位重复3组,组与组间歇时间1~2分钟。中等强度力量练习可以用于提高肌肉力量、增加肌肉体积。
  小强度力量练习,相当于20RM或以上,每种负荷重量重复20次以上,每个部位重复2组,组与组间歇时间1分钟。小强度力量练习主要用于发展肌肉耐力。
  (三)体育健身活动时间
  每次体育健身活动时间直接影响体育健身活动效果。运动时间过短,提高身体机能效果甚微;而运动时间过长,则容易造成疲劳累积,也不会进一步增加健身效果。对于经常参加体育锻炼的人,每天有效体育健身活动时间为30~90分钟。在参加体育健身活动的初期,运动时间可稍短;经过一段时间体育健身活动,身体对运动产生适应后,可以延长运动时间。每天体育健身活动可集中一次进行,也可分开多次进行,每次体育健身活动时间应持续10分钟以上。
  有体育健身活动习惯的人每周应运动3~7天,每天应进行30~60分钟的中等强度运动,或20~25分钟的大强度运动。为了取得理想的体育健身活动效果,每周应进行150分钟以上的中等强度运动,或75分钟以上的大强度运动;如果有良好的运动习惯,且运动能力测试综合评价为良好以上的人,每周进行300分钟中等强度运动,或150分钟大强度运动,健身效果更佳。
  六、一次体育健身活动的内容与安排 
  一次完整体育健身活动内容应包括准备活动、基本活动和放松活动三部分,见表4。

  (一)准备活动
  准备活动是指主要体育健身活动开始前的各种身体练习。准备活动的主要作用是预先动员心肺、肌肉等器官系统的机能潜力,以适应即将开始的各种健身活动,获得最佳运动健身效果,并有效地预防急性和慢性运动伤害。
  准备活动的时间一般为5~10分钟,主要包括两方面内容。一是进行适量的有氧运动,如快走、慢跑等,使身体各器官系统“预热”,提前进入工作状态;二是进行各种牵拉练习,增加关节活动度,提高肌肉、韧带等软组织弹性,预防肌肉损伤。
  (二)基本活动基本活动是体育锻炼的主要运动形式,包括有氧运动、力量练习、球类运动、中国传统运动健身方式等,持续时间一般为30~60分钟。在一次体育健身活动中,需要选择合适的运动方式、控制适宜的运动强度和运动时间。在一周的体育健身活动安排中,体育健身活动者可以根据自身情况不同的体育健身活动方式和运动强度。不同体育健身活动方式的运动强度、持续时间和运动频率安排见表5。

  (三)放松活动
  放松活动是指主要运动健身活动后进行的各种身体活动,主要包括行走(或慢跑)等小强度活动和各种牵拉练习。体育健身活动后,做一些适度放松活动,有助于消除疲劳,减轻或避免身体出现一些不舒服症状,使身体各器官系统机能,逐渐从运动状态恢复到安静状态。 做一些牵拉性练习,有利于提高身体柔韧性。
  七、不同阶段体育健身活动方案 
  (一)初期体育健身活动方案
  刚参加体育健身活动的人,运动负荷要小,每次体育健身活动的持续时间相对较短,使身体逐渐适应运动负荷,运动能力逐步提高。刚开始体育健身活动计划时,应选择自己喜欢或与健身目的相符的体育健身活动方式。运动后要有舒适的疲劳感,疲劳感觉在运动后第二天基本消失。
  体育健身活动初期,增加运动负荷的原则是先增加每天的运动时间,再增加每周运动的天数,最后增加运动强度。
  初期体育健身活动的时间约为8周,具体方案为:
  ——运动方式:中等强度有氧运动、球类运动、中国传统运动方式、柔韧性练习。
  ——运动强度:55%最大心率,逐渐增加到60%。
  ——持续时间:每次运动10~20分钟,逐渐增加到30~40分钟。
  ——运动频度:3天/周,逐渐增加到5天/周。
  初期体育健身活动方案举例见表6。

  (二)中期体育健身活动方案
  从事8周体育健身活动后,人体基本适应运动初期的运动负荷,身体机能和运动能力有所提高,可进入中期体育健身活动阶段。在这一阶段,继续增加运动强度和运动时间,中等强度有氧运动时间逐渐增加到每周150分钟或以上,使机体能够适应中等强度有氧运动。中期体育健身活动的时间约为8周,具体方案为:
  ——运动方式:保持初期的体育健身活动方式;适当增加力量练习。
  ——运动强度:有氧运动强度由60%~65%最大心率,逐渐增加到70%~80%最大心率;每周可安排一次无氧运动,力量练习采用20RM以上负荷,重复6~8次。
  ——持续时间:每次运动30~50分钟;如安排无氧运动,每次运动10~15分钟;每周1~2次力量练习,每次6~8种肌肉力量练习,各重复1~2组,进行5~10分钟牵拉练习。
  ——运动频度:3~5天/周。
  在这一阶段,体育健身活动方案基本固定,逐步过渡到长期稳定的体育健身活动方案。中期体育健身活动方案举例见表7。

  (三)长期体育健身活动方案
  当身体机能达到较高水平、养成良好体育健身活动习惯后,应建立长期稳定、适合自身特点的体育健身活动方案。长期稳定的体育健身活动至少应包括每周进行200~300分钟的中等强度运动,或75~150分钟的大强度运动;每周进行2~3次力量练习,不少于5次的牵拉练习。具体方案为:
  ——运动方式:保持体育健身活动中期的运动方式。
  ——运动强度:中等强度运动相当于60%~80%最大心率,大强度运动达到80%以上最大心率;力量练习采用10~20RM负荷,重复10~15次;各种牵拉练习。
  ——持续时间:每次中等强度运动30~60分钟,或大强度无氧运动15~25分钟,或中等、大强度交替运动方式;8~10种肌肉力量练习,各重复2~3组,每次进行5~10分钟牵拉练习。
  ——运动频度:运动5~7天/周,大强度运动每周不超过3次。
  长期体育健身活动方案举例见表8。

分享到: