运动对“阳康”后身心恢复有何益处?重返运动前如何开展科学的自我评估?哪些运动对“阳康”后恢复有帮助?日前,成年人电影 正式发布《新型冠状病毒感染转阴后(阳康人员)重返运动指南》(以下简称“指南”),为“阳康”人群开出科学的运动处方。
“阳康”后,科学运动益处多
该指南汇集了运动医学、生理生化、体能训练等不同领域专家学者意见,总结相关临床经验,旨在帮助和指导新型冠状病毒感染转阴人群循序渐进地重返运动领域,加快恢复身体健康的脚步。
指南提倡树立“运动是良医”理念,有助康复。国内外众多研究表明,大多数患者在新型冠状病毒感染转阴后,会遗留下一系列的健康问题,其中以疲劳、呼吸困难的症状最为常见,有一些患者甚至出现肌肉无力、心脏损伤、运动耐受性下降、持续性多器官功能障碍等问题。指南提出,进行正确且适度的体育活动,对患者恢复健康有着积极意义。其中,“运动是良医”的理念,主要是提倡通过体育锻炼来预防、治疗以及促进病后康复。
适当的体育运动对新型冠状病毒感染患者恢复健康有着重要促进作用。指南提出适量的呼吸训练、拉伸训练、瑜伽训练能够有效对抗病毒及卧床带来的身体能力如柔韧性、力量的下降,并延缓心肺功能退化,提升人体免疫力,加快病后康复进程;运动训练和吸气肌训练在克服患者呼吸功能障碍、心肺耐力不足和日常功能活动受限等方面至关重要,是新型冠状病毒感染者肺康复的重要手段;运动疗法作为心脏康复的核心,在纠正心血管疾病危险因素、改善心血管疾病患者运动耐力和生活质量,以及降低心血管疾病死亡率等方面获益确切;居家运动训练对治愈出院的新型冠状病毒感染患者的运动耐力和下肢肌肉力量的疗效显著。
重返运动前,要对自己进行“摸底”
该指南适用于无症状或轻症新型冠状病毒感染进入恢复期的人群(满足以下任意一种情况且其他症状明显好转):
一、连续两次核酸检测阴性,Ct值均≥35;
二、连续三天开展抗原检测结果均为阴性;
三、居家隔离满7天时,未使用退烧药情况下,发热症状消退超过24小时。
此外,须认真填写以下《体力活动准备问卷》,以确定自己是否可以安全地参加进一步的体力活动。

指南提出,“阳康”人员可通过六分钟步行距离试验简易评估运动能力,即在平地快走6分钟,速度由自己控制,中途可以放慢速度或停下休息,在测试时间内走尽量远的距离。通过此试验,可简易评估心肺功能及运动耐量。
该试验Borg主观疲劳程度量表如下:

指南提出,正常人6分钟步行距离大于450米(450-700米),Borg评分一般在11以下,心率110次/分,可以按照阳康运动指南开始恢复运动;如果6分钟步行距离小于450米,提示运动耐受力下降,请咨询临床医生,需要进一步检查心肺功能状况,再确定合适的运动方案;6分钟步行距离300-450米,视为轻度运动能力减退;6分钟步行距离150-300米为中度运动能力减退;6分钟步行距离小于150米为运动能力重度减退。
在开展六分钟步行距离试验前,须明确以下禁忌。
一、绝对禁忌症:最近数月不稳定型心绞痛或急性心肌梗死。
二、相对禁忌症:静息心率大于220-年龄的40%(次/分);收缩大于180mmHg,舒张压大于100 mmHg;未吸氧状态下,静息SpO2小于88%;疲劳或运动后呼吸困难意外的因素造成的活动受限如关节炎等;精神、神经疾病患者;恶性心律失常者。
运动处方,送给“阳康”的你
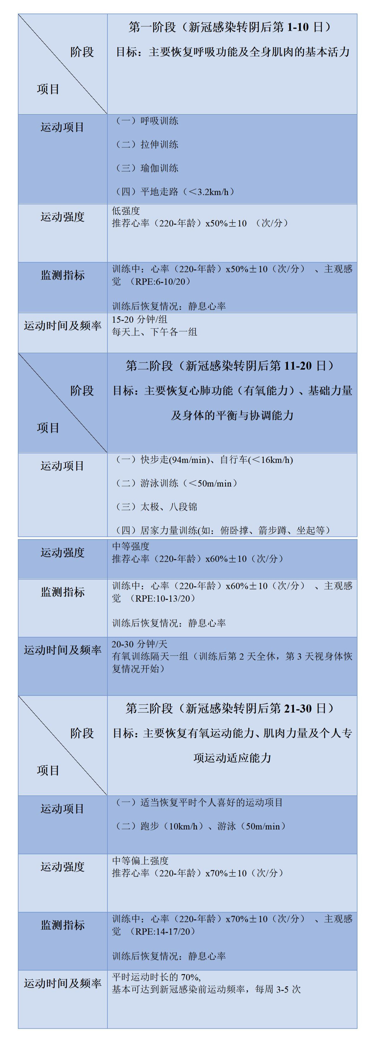
指南指出,“阳康”人员重返运动,须遵循“全面发展,个体差异,循序渐进”的基本原则,按照三阶段划分,从低强度开始,逐渐进阶。每个人可根据个人的运动习惯与喜好选择合适的运动项目,注重运动过程中的心率监测及主观疲劳感受,运动时间与运动频率可根据个人运动后的恢复情况来进行加减。请详细阅读如下三阶段运动处方指南。

要注意的是,以上每阶段需至少保持10天,每阶段末需要做测试评估,只有达到条件才能进入下一阶段。

指南提醒“阳康”人员重返运动需要注意以下事项。
一、所有的运动锻炼应该遵循渐进、个性化的原则,恢复体育活动的过程中负荷量和负荷强度逐渐增加;
二、在进行体育活动过程中,及时监测心率变化及主观感觉,复发或出现新的症状(包括咳嗽、异常呼吸困难、胸闷、心悸、发热等)时需要立即停止恢复活动的进程,必要时寻求医疗帮助,并在无症状后进行身体评估再重新恢复体育活动;
三、一般来说,新型冠状病毒感染者需要三倍于新型冠状病毒感染天数才能恢复到原来的运动状态(如:感染新冠病毒10天转阴,则你需要30天才能恢复到原来的运动状态);
四、需要特别注意的是有长期健身习惯者,普遍认为自身体质好、运动能力强、免疫力好,在身体未完全康复的情况下进行较高强度的运动,从而造成病情反复。因此,在阳康的恢复时期切忌盲目自信,过度运动。